探礦權許可和探礦權轉讓許可
事項類型:行政許可
許可對象:探礦權申請人
許可依據:
(一)《中華人民共和國礦產資源法》;
(二)《中華人民共和國礦產資源法實施細則》(國務院令第152號);
(三)《礦產資源勘查區塊登記管理辦法》(國務院令第240號);
(四)《湖南省礦產資源管理條例》。
(五)《關于進一步規范探礦權管理有關問題的通知》(國土資發〔2009〕200號)
是否收費:不收費
許可數量:無數量限制。
法定期限:40個工作日
承諾期限:40個工作日(經省政府審改辦同意按法定期限辦理)
許可條件:
(一)具有企業或者事業單位法人資格;
(二)有與所申請的探礦權相適應的資金來源;
(三)有專業的地質勘查資質單位開展勘查工作,如探礦權人沒有地勘資質,則須與相關地質勘查資質單位簽訂勘查合同;
(四)已履行探礦權人的相關義務及滿足安全生產條件等。
許可程序:
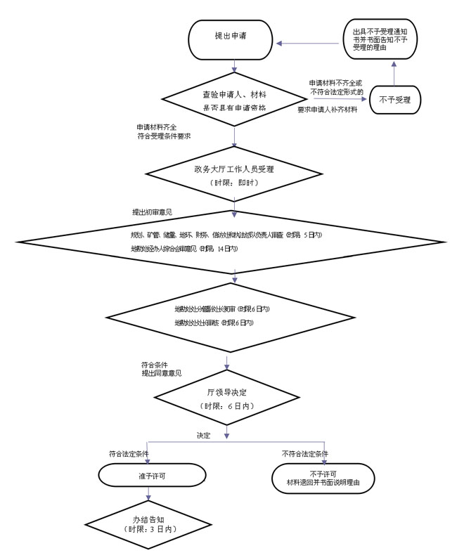
一、受理
1、崗位責任人:廳政務中心受理人員
2、崗位職責及權限: 按照受理標準查驗申辦資料。對申辦資料符合標準的即時受理;對申辦資料不符合標準的不予受理。
3、時限:即時
二、審查
1、初審
(1)崗位責任人:規劃、礦管、儲量、地環、財務、信訪處和執法總隊負責人、地勘處經辦人員
(2)崗位職責及權限:
①規劃、礦管、儲量、地環、財務、信訪處和執法總隊負責人按照審批條件及標準,對申辦材料進行審查;(5個工作日)
②地勘處經辦人員根據相關會審處室(總隊)意見,提出初步審查意見,報處室負責人審核。(14個工作日)
(3)時限:19個工作日。
2、審核
(1)崗位責任人:地勘處負責人
(2)崗位職責及權限:
①地勘處分管副處長按照審批條件及標準,對申辦材料進行復核審查;(6個工作日)
②地勘處處長對經復核審查后的申辦材料進行審核。對符合條件的申辦材料,提出同意的審核意見,報分管廳領導決定;對不符合條件的申辦資料,提出不同意的審核意見,報分管廳領導決定。(6個工作日)
(3)時限:12個工作日。
三、決定
1、崗位負責人:分管廳領導
2、崗位職責及權限:
①按照審批條件及標準,對申請材料及審查意見進行審定;
②對符合條件、標準的,簽署準予許可的意見;對不符合法定條件的,簽署不予許可的意見。
3、時限:6個工作日。
四、辦結告知
1、崗位負責人:廳政務中心受理人員
2、崗位職責及權限:
將決定情況告知申請人。
3、時限:3個工作日。
監督部門及投訴電話:廳紀檢組、監察室(電話:0731—89991133)
窗口地點:長沙市湘府西路8號
交通到達線路:105、140路公交省政府站下
工作時間:周一至周五(法定節假日除外)
上午:8:00—12:00 下午:2:30—5:30或3:00—6:00(夏)
業務咨詢電話:89991244
聯系人及聯系電話:何榮 孟昌 89991244
單位網址:http://www.gtzy.hunan.gov.cn
申請人應該提交的全部材料:
(一)國家財政出資地勘項目探礦權新立申請
1.申請登記書;
2.勘查區交通位置圖;
3.國家計劃項目任務書;
4.項目設計書及附圖,涉及到坑探的還要有當地市(縣)安監部門簽署意見;
5.設計審查意見書;
6.探礦權人法人資格證書;
7.地質勘查資質證書復印件;
8.涉及坑探的,還須提供《關于坑探工程施工的承諾函》;
9.電子報盤。
(二)其他探礦權新立申請
1.申請登記書;
2.勘查區交通位置圖;
3.勘查實施方案,實施方案中涉及到坑探的還要有當地市(縣)安監部門簽署意見;
4.勘查實施方案審查意見書;
5.探礦權人法人資格證明文件;
6.勘查合同書原件;
7.地質勘查資質證書復印件;
8.勘查資金證明書(銀行存款證明);
9.出讓公告復印件、成交確認書原件、成交合同原件(經批準以協議出讓方式申請探礦權的,還應提交同意以協議方式出讓探礦權的證明材料);
10.價款繳款收據或發票復印件;
11.探礦權申請范圍實地核查表;
12.探礦權申請核查意見表
13.涉及坑探的,還須提供《關于坑探工程施工的承諾函》;
14.電子報盤。
(三)探礦權延續申請
1.延續申請登記書;
2.勘查區交通位置圖;
3.勘查實施方案,實施方案中涉及到坑探的還要有當地市(縣)安監部門簽署意見;
4.勘查實施方案審查意見書;
5.使用費繳款證明復印件;
6.探礦權人法人資格證明文件;
7.勘查合同書原件;
8.地質勘查單位資質證書復印件;
9.勘查資金證明書原件(銀行存款證明) ;
10.年檢報告;
11.勘查工作總結;
12.勘查支出會計報表;
13.原勘查許可證(原件);
14.探礦權申請核查意見表;
15.涉及坑探的,還須提供《關于坑探工程施工的承諾函》;
16.電子報盤;
備注:國家計劃項目:第4、8、10項可不提供。
(四)探礦權法人變更申請
1.變更申請登記書;
2.(轉讓的)審批文原件;
3.原勘查實施方案(已通過儲量備案的可不要);
4.受讓人法人資格證明文件復印件;
5.原勘查許可證;
6.受讓人與勘查單位簽訂的勘查合同原件;
7.地質勘查單位資質證書復印件;
8.探礦權申請核查意見表;
9.電子報盤。
(五)探礦權變更勘查范圍申請和探礦權分立申請
1.變更登記書;
2.勘查實施方案及附圖,實施方案中涉及到坑探的還要有當地安監部門簽署的意見書;
3.勘查工作總結;
4.原勘查許可證原件;
5.年檢報告;
6.資金證明;
7.探礦權人法人資格證明文件復印件;
8.地質勘查單位資質證書;
9.勘查合同;
10.擴大堪查范圍探礦權申請還應提交探礦權擴大范圍實地核查表,縮減勘查范圍需提交資料匯交憑證;
11.涉及坑探的,還須提供《關于坑探工程施工的承諾函》;
12.專家評審意見書及擴界批復;
13.探礦權申請核查意見表;
14.電子報盤。
(六)探礦權保留申請
1.保留申請登記書;
2.原勘查許可證;
3.勘查報告(儲量報告);
4.上年度年檢報告;
5.使用費繳納收據復印件;
6.勘查支出會計報表;
7.儲量備案批文復印件;
8.探礦權申請核查意見表;
9.電子報盤。
(七)探礦權注銷申請
1.注銷申請登記書;
2.信息中心資料匯交憑證原件;
3.勘查許可證原件;
4.工作總結或勘查成果報告;
5.勘查支出會計報表;
6.探礦權申請核查意見表;
7.電子報盤。
探礦權許可流程圖

探礦權轉讓許可
事項類型:行政許可
許可對象:探礦權轉讓申請人
許可依據:
(一)《中華人民共和國礦產資源法》
(二)《中華人民共和國礦產資源法實施細則》(國務院令第152號)
(三)《探礦權采礦權轉讓管理辦法》(國務院令第242號)
(四)《湖南省礦產資源管理條例》
(五)《關于建立健全礦業權有形市場的通知》(國土資發〔2010〕145號)
(六)《關于進一步規范探礦權管理有關問題的通知》(國土資發〔2009〕200號)
是否收費:不收費
許可數量:法律無限制規定。
法定期限:40個工作日
承諾期限:40個工作日(經省政府審改辦同意按法定期限辦理)
許可條件:
(一)自頒發勘查許可證之日起滿2年,或者在勘查作業區內發現可供進一步勘查或者開采的礦產資源;
(二)完成規定的最低勘查投入;
(三)探礦權屬無爭議;
(四)按照國家有關規定已經繳納探礦權使用費、探礦權價款。
許可程序:
一、受理
1、崗位責任人:廳政務中心受理人員
2、崗位職責及權限: 按照受理標準查驗申辦資料。對申辦資料符合標準的即時受理;對申辦資料不符合標準的不予受理。
3、時限:即時
二、審查
1、初審
(1)崗位責任人:規劃、礦管、儲量、地環、財務、信訪處和執法總隊負責人、地勘處經辦人員
(2)崗位職責及權限:
①規劃、礦管、儲量、地環、財務、信訪處和執法總隊負責人按照審批條件及標準,對申辦材料進行審查;(5個工作日)
②地勘處經辦人員根據相關會審處室(總隊)意見,提出初步審查意見,報處室負責人審核。(14個工作日)
(3)時限:19個工作日。
2、審核
(1)崗位責任人:地勘處負責人
(2)崗位職責及權限:
①地勘處分管副處長按照審批條件及標準,對申辦材料進行復核審查;(6個工作日)
②地勘處處長對經復核審查后的申辦材料進行審核。對符合條件的申辦材料,提出同意的審核意見,報分管廳領導決定;對不符合條件的申辦資料,提出不同意的審核意見,報分管廳領導決定。(6個工作日)
(3)時限:12個工作日。
三、決定
1、崗位負責人:分管廳領導
2、崗位職責及權限:
①按照審批條件及標準,對申請材料及審查意見進行審定;
②對符合條件、標準的,簽署準予許可的意見;對不符合法定條件的,簽署不予許可的意見。
3、時限:6個工作日。
四、辦結告知
1、崗位負責人:廳政務中心受理人員
2、崗位職責及權限:
將決定情況告知申請人。
3、時限:3個工作日。
監督部門及投訴電話:廳紀檢組、監察室(電話:0731—89991133)
窗口地點:長沙市湘府西路8號
交通到達線路:105、140路公交省政府站下
工作時間:周一至周五(法定節假日除外)
上午:8:00—12:00 下午:2:30—5:30或3:00—6:00(夏)
業務咨詢電話:89991244
聯系人及聯系電話:何榮 孟昌 89991244
單位網址:http://www.gtzy.hunan.gov.cn
申請人應該提交的全部材料:
1、轉讓申請書;
2、勘查區交通位置圖;
3、勘查階段性工作總結(已結束工作的提交勘查報告和儲量備案批文);
4、轉讓合同原件;
5、探礦權人法人資格證明文件復印件;
6、(上年度)年檢報告;
7、勘查支出會計報表(轉讓人最低勘查投入證明) ;
8、勘查許可證復印件;
9、受讓人法人資格證明文件復印件;
10、受讓人勘查資金證明書(銀行存款證明) ;
11、探礦權使用費收據復印件;
12、受讓人與勘查單位簽訂的勘查合同原件;
13、地堪單位資質復印件;
14、(曾經轉讓過的)原轉讓審批文復印件;
15、轉讓鑒證文書;
16、探礦權申請核查意見表。
探礦權轉讓許可流程圖

來源:湖南省國土資源廳

